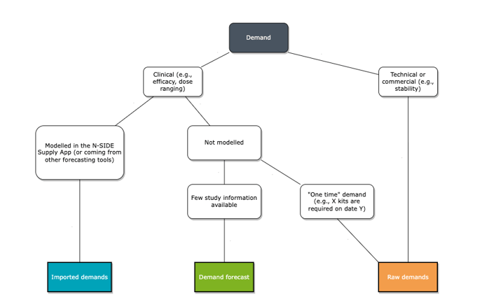
There are three possible ways to define demands in the N-SIDE Production App :
-
Imported demands
-
Demand forecast
-
Raw demands
This following flowchart should help you decide which method you should use depending on your study characteristics.

Note that different methods can be combined for the same study.
For example:
The Raw demands table can be used in combination with the Demand forecast table : the forecast predicts the main demands and the Raw demands table is used to add some specific demands (like initial shipments) to achieve the desired demand profile.